Back to table of contents13.4 Induced Electric Fields

13.4 Induced Electric Fields

Learning Objectives

By the end of this section, you will be able to:

The fact that emfs are induced in circuits implies that work is being done on the conduction electrons in the wires. What can possibly be the source of this work? We know that it’s neither a battery nor a magnetic field, for a battery does not have to be present in a circuit where current is induced, and magnetic fields never do work on moving charges. The answer is that the source of the work is an electric field E that is induced in the wires. The work done by E in moving a unit charge completely around a circuit is the induced emf ε; that is,

ε=E ·dl ,
13.9

where represents the line integral around the circuit. Faraday’s law can be written in terms of the induced electric field as

E ·dl = dΦm dt .
13.10

There is an important distinction between the electric field induced by a changing magnetic field and the electrostatic field produced by a fixed charge distribution. Specifically, the induced electric field is nonconservative because it does net work in moving a charge over a closed path, whereas the electrostatic field is conservative and does no net work over a closed path. Hence, electric potential can be associated with the electrostatic field, but not with the induced field. The following equations represent the distinction between the two types of electric field:

E ·dl 0(induced); E ·dl = 0(electrostatic).
13.11

Our results can be summarized by combining these equations:

ε=E ·dl = dΦm dt .
13.12

Example 13.7

Induced Electric Field in a Circular Coil

What is the induced electric field in the circular coil of Example 13.2 (and Figure 13.9) at the three times indicated?

Strategy

Using cylindrical symmetry, the electric field integral simplifies into the electric field times the circumference of a circle. Since we already know the induced emf, we can connect these two expressions by Faraday’s law to solve for the induced electric field.

Solution

The induced electric field in the coil is constant in magnitude over the cylindrical surface, similar to how Ampere’s law problems with cylinders are solved. Since E is tangent to the coil,
E ·dl = Edl =2πrE.

When combined with Equation 13.12, this gives

E=ε2πr .

The direction of ε is counterclockwise, and E circulates in the same direction around the coil. The values of E are

E(t1)=6.0V 2π(0.50m) =1.9V/m; E(t2)=4.7V 2π(0.50m) =1.5V/m; E(t3)=0.040V 2π(0.50m) =0.013V/m.

Significance

When the magnetic flux through a circuit changes, a nonconservative electric field is induced, which drives current through the circuit. But what happens if dB/dt0 in free space where there isn’t a conducting path? The answer is that this case can be treated as if a conducting path were present; that is, nonconservative electric fields are induced wherever dB/dt0, whether or not there is a conducting path present.

These nonconservative electric fields always satisfy Equation 13.12. For example, if the circular coil of Figure 13.9 were removed, an electric field in free space at r=0.50m would still be directed counterclockwise, and its magnitude would still be 1.9 V/m at t=0 , 1.5 V/m at t=5.0×102s, etc. The existence of induced electric fields is certainly not restricted to wires in circuits.

Example 13.8

Electric Field Induced by the Changing Magnetic Field of a Solenoid

Part (a) of Figure 13.18 shows a long solenoid with radius R and n turns per unit length; its current decreases with time according to I=I0eαt. What is the magnitude of the induced electric field at a point a distance r from the central axis of the solenoid (a) when r>R and (b) when r<R [see part (b) of Figure 13.18]. (c) What is the direction of the induced field at both locations? Assume that the infinite-solenoid approximation is valid throughout the regions of interest.
Figure A shows a side view of the long solenoid with the electrical current flowing through it. Figure B shows a cross-sectional view of the solenoid from its left end.
Figure 13.18 (a) The current in a long solenoid is decreasing exponentially. (b) A cross-sectional view of the solenoid from its left end. The cross-section shown is near the middle of the solenoid. An electric field is induced both inside and outside the solenoid.

Strategy

Using the formula for the magnetic field inside an infinite solenoid and Faraday’s law, we calculate the induced emf. Since we have cylindrical symmetry, the electric field integral reduces to the electric field times the circumference of the integration path. Then we solve for the electric field.

Solution

  1. The magnetic field is confined to the interior of the solenoid where
    B=μ0nI=μ0nI0eαt.
    Thus, the magnetic flux through a circular path whose radius r is greater than R, the solenoid radius, is
    Φm=BA=μ0nI0πR2eαt.
    The induced field E is tangent to this path, and because of the cylindrical symmetry of the system, its magnitude is constant on the path. Hence, we have
    |E ·dl | = |dΦm dt | , E(2πr) = |ddt (μ0nI0πR2eαt) | =αμ0nI0πR2eαt, E = αμ0nI0R2 2r eαt(r>R).
  2. For a path of radius r inside the solenoid, Φm=Bπr2, so
    E(2πr)=|ddt (μ0nI0πr2eαt) | =αμ0nI0πr2eαt,
    and the induced field is
    E=αμ0nI0r 2 eαt(r<R).
  3. The magnetic field points into the page as shown in part (b) and is decreasing. If either of the circular paths were occupied by conducting rings, the currents induced in them would circulate as shown, in conformity with Lenz’s law. The induced electric field must be so directed as well.

Significance

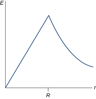
In part (b), note that |E | increases with r inside and decreases as 1/r outside the solenoid, as shown in Figure 13.19.
Figure is a plot of the electric field E versus distance r. Electric field is zero at the beginning, rises linearly till r equal to R, reaches sharp maximum at R, and falls of proportional to 1/r.
Figure 13.19 The electric field vs. distance r. When r<R, the electric field rises linearly, whereas when r>R, the electric field falls of proportional to 1/r.

Check Your Understanding 13.6

Suppose that the coil of Example 13.2 is a square rather than circular. Can Equation 13.12 be used to calculate (a) the induced emf and (b) the induced electric field?

Check Your Understanding 13.7

What is the magnitude of the induced electric field in Example 13.8 at t=0 if r=6.0cm, R=2.0cm,n=2000 turns per meter, I0=2.0A, and α=200s1?

Check Your Understanding 13.8

The magnetic field shown below is confined to the cylindrical region shown and is changing with time. Identify those paths for which ε=E ·dl 0.

Figure shows the magnetic filed confined within the cylindrical region. Area P1 partially lies in the magnetic field. Area P2 is larger that the area of magnetic field and completely includes it. Area P3 lies outside of the magnetic field. Area P4 is smaller than the area of the magnetic field and is completely included within it.

Check Your Understanding 13.9

A long solenoid of cross-sectional area 5.0cm2 is wound with 25 turns of wire per centimeter. It is placed in the middle of a closely wrapped coil of 10 turns and radius 25 cm, as shown below. (a) What is the emf induced in the coil when the current through the solenoid is decreasing at a rate dI/dt=−0.20A/s? (b) What is the electric field induced in the coil?

Figure shows a long solenoid placed in the middle of a closely wrapped coil with radius of 25 cm.
Back to table of contents